Lets talk Telemedicine

This forum made possible through the generous support of SDN members, donors, and sponsors. Thank you.

FrustratedFamDoc

Junior Member
20+ Year Member
Joined
Dec 14, 2004
Messages
512
Reaction score
753
Points
5,396
Advertisement - Members don't see this ad
For those that have it up and running, thoughts? How are you billing for it, codes, etc? Expected reimbursement? Audio and video feeds? Time requirements for each encounter?
 
Phone call billing is based on time, I think the codes are 99441 for 5-10 min, then it goes up from there. No clue how much we’re getting reimbursed.

Video visits you can bill like regular visits, I’ve been doing 99213 for most of them, except a few really complex I did 99214. For new patients using the same codes as well. So none of those are based on time.

We’re using doxy.me for video visits. I have a google number and text my patients the link as they’re more likely to click on it that way. If they don’t come in to the "waiting room" then I just call them.
I think some places are using zoom and "regular" video chat sites as they announced that hipaa violations aren’t likely to get pursued during the pandemic for taking care of patients like this.
 

 
Using Vidyo in our system. Billing on time for telephone, 5-10 min, 10-20 min, and 20-30 min. Varies a LOT how they're reimbursed and telephone visits are much less than video visits, which can have normal E&M codes. The trouble is making sure there's enough objective there due to the lack of an exam. Its easier if you're doing something mental health/skin related and have multiple things based on mental status or visual exam, but in general most will be 99213 rather than 99214.

I personally would avoid using zoom. Its privacy and encryption is basically non-existent. Even other 3rd party non-medical focused apps do a better job with this.
 
IMO, doxy.me is the way to go if you want something free.

We're using OTTO Health, which integrates with our EHR (NextGen).
 
Are the telemedicine visits based only on time?
 
I don’t know if it’ll change, but we’re trying to advocate hard with our state Medicaid to reimburse phone calls the same as video calls. It’s pretty much punishing those of us who take care of people who typically are lower income and/or elderly whom don’t have smart phones or aren’t technology savvy. It’s really a shame.
 
I don’t know if it’ll change, but we’re trying to advocate hard with our state Medicaid to reimburse phone calls the same as video calls. It’s pretty much punishing those of us who take care of people who typically are lower income and/or elderly whom don’t have smart phones or aren’t technology savvy. It’s really a shame.
Obviously Medicaid is state-specific, but you might see if they are doing what Medicare is - if you try to do video and it doesn't work, then a phone call can be billed the same as video.
 
Advertisement - Members don't see this ad
Obviously Medicaid is state-specific, but you might see if they are doing what Medicare is - if you try to do video and it doesn't work, then a phone call can be billed the same as video.

Oh this is a good to know. I don't think our leadership has brought this to our attention. I'll look in to it.
Thanks for sharing.
Our organization is really struggling financially obviously and it's just sad how community health centers that serve those most in need are going to have to shut down if the government doesn't help, which will obviously have even more negative consequences to people's health.
 
Oh this is a good to know. I don't think our leadership has brought this to our attention. I'll look in to it.
Thanks for sharing.
Our organization is really struggling financially obviously and it's just sad how community health centers that serve those most in need are going to have to shut down if the government doesn't help, which will obviously have even more negative consequences to people's health.
I'll try and remember to post the verbiage that we use in our notes that is supposed to cover that and hit everything for a virtual visit on Monday.
 
Obviously Medicaid is state-specific, but you might see if they are doing what Medicare is - if you try to do video and it doesn't work, then a phone call can be billed the same as video.

Would that include trying to do video, but the patient doesn't have any video-capable equipment? Many of our patients are 65+ and not that technologically aware. The number of flip phones I see is huge.
 
Would that include trying to do video, but the patient doesn't have any video-capable equipment? Many of our patients are 65+ and not that technologically aware. The number of flip phones I see is huge.
To my understanding, as long as you document that you tried and then had to go voice-only it counts.

@Blue Dog , you may have more knowledge of this than I do
 
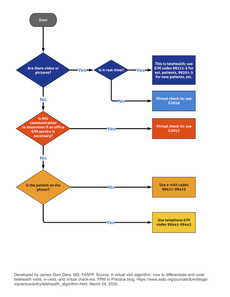
AFAIK, you can't bill for "attempted" telemedicine calls. If there's no video, you would
bill it using the telephone E&M codes.


telehealth_algorithm.png
 
Using Vidyo in our system. Billing on time for telephone, 5-10 min, 10-20 min, and 20-30 min. Varies a LOT how they're reimbursed and telephone visits are much less than video visits, which can have normal E&M codes. The trouble is making sure there's enough objective there due to the lack of an exam. Its easier if you're doing something mental health/skin related and have multiple things based on mental status or visual exam, but in general most will be 99213 rather than 99214.

The key to a 99214 not based on time is to have an adequate HPI, then moderate risk A/P, then you can do what ever exam you consider necessary and it’s still good.

 
Video Based Telemedicine Documentation Requirements:
This visit occurred during the COVID-19 National Emergency Declaration.
Verbal consent was obtained from the patient to complete this video visit including advising the patient that the technologies used during the COVID-19 national emergency for this visit may not fully comply with the requirements of the HIPAA Rules.
Video capabilities were present for both parties. {Video Call Status:35942::"Video visit was completed successfully. "}

Required:
Patient Location: {Locations:35943}
Provider Location: {Locations:35943}


The parts in the {} are options. The first is either "video call completed successfully" or "video call not completed due to technical difficulties"

The last 2 have the same options "Home", "Office/clinic", and "hospital"
 
I’m not sure that the patient not having any of the correct equipment to begin with would necessarily be considered “technical difficulties.”
 
Video visits I believe are perfect for our younger and middle aged population. For our elderly patients, if they have the assistance it would be great, otherwise I just have been doing straight up telephone visits. My 70 year lady tried to connect with her Kindle to do our video visit, otherwise she has a flip phone and just told our staff to ask what devices they are trying to connect with..
 
Advertisement - Members don't see this ad
We verify that they have the right equipment when we schedule the appointment.
 
AFAIK, you can't bill for "attempted" telemedicine calls. If there's no video, you would
bill it using the telephone E&M codes.


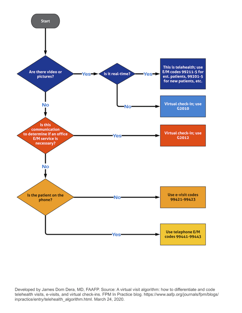
View attachment 302088

So patient messages in via portal that she is having those UTI symptoms again. I message back and ensure it's not pylo and justify she needs no visit. I sent in a Abx. Can I bill this 99422?
 
So patient messages in via portal that she is having those UTI symptoms again. I message back and ensure it's not pylo and justify she needs no visit. I sent in a Abx. Can I bill this 99422?

Yes, provided:

- It took 11-20 minutes (for a 99422)
- You had verbal consent
- The patient initiated the service with an inquiry through the portal
- The service is documented in the medical record.
- If the patient had an E/M service within the last seven days, these codes may not be used for that problem.
- If the inquiry is about a new problem (from the problem addressed at the E/M service in the past 7 days), these codes may be billed.
- If within seven days of the initiation of the online service a face-to-face E/M service occurs, then the time of the online service or decision-making complexity may be used to select the E/M service, but this service may not be billed.
- This is for established patients, per CPT®.
- This may not be billed by surgeons during the global period.
- The digital service must be provided via a HIPAA compliant platform, such as an electronic health record portal, secure email or other digital applications.

It ain't easy. Average reimbursement is something like $13, too.

 
Yes, provided:

- It took 11-20 minutes (for a 99422)
- You had verbal consent
- The patient initiated the service with an inquiry through the portal
- The service is documented in the medical record.
- If the patient had an E/M service within the last seven days, these codes may not be used for that problem.
- If the inquiry is about a new problem (from the problem addressed at the E/M service in the past 7 days), these codes may be billed.
- If within seven days of the initiation of the online service a face-to-face E/M service occurs, then the time of the online service or decision-making complexity may be used to select the E/M service, but this service may not be billed.
- This is for established patients, per CPT®.
- This may not be billed by surgeons during the global period.
- The digital service must be provided via a HIPAA compliant platform, such as an electronic health record portal, secure email or other digital applications.

It ain't easy. Average reimbursement is something like $13, too.

Wow, well it's not perfect but it's a step in the right direction.
 
The "e-visit"/portal visit also take forever to get anywhere, I go ahead and just want to pick up the phone and answer their question.
 
Can you do a telemedicine visit (video or just telephone) for new patients or do they have to be established patients for both?
 
I did two telemedicine visits while on call this weekend. Going to bill them along with CPT 99050 (care rendered after hours). Dunno if it's reimbursable, but worth a shot.
 
Advertisement - Members don't see this ad
If I have an elderly patient who has difficulty using the video do I use the telephone E/M codes 99441-99443?
 
If I have an elderly patient who has difficulty using the video do I use the telephone E/M codes 99441-99443?

Yes I’m using that for most of my patients, young and old.
 
So telephone calls now being reimbursed better, retroactively too

Yep.

"CMS previously announced that Medicare would pay for certain services conducted by audio-only telephone between beneficiaries and their doctors and other clinicians. Now, CMS is broadening that list to include many behavioral health and patient education services. CMS is also increasing payments for these telephone visits to match payments for similar office and outpatient visits. This would increase payments for these services from a range of about $14-$41 to about $46-$110. The payments are retroactive to March 1, 2020.”

Trump Administration Issues Second Round of Sweeping Changes to Support U.S. Healthcare System During COVID-19 Pandemic | CMS
 
Yep.

"CMS previously announced that Medicare would pay for certain services conducted by audio-only telephone between beneficiaries and their doctors and other clinicians. Now, CMS is broadening that list to include many behavioral health and patient education services. CMS is also increasing payments for these telephone visits to match payments for similar office and outpatient visits. This would increase payments for these services from a range of about $14-$41 to about $46-$110. The payments are retroactive to March 1, 2020.”

Trump Administration Issues Second Round of Sweeping Changes to Support U.S. Healthcare System During COVID-19 Pandemic | CMS
I may have to start doing them again
 
I may have to start doing them again

Agreed, I may have to start billing for these again and doing them again.

What about portal messages. I get like 50 messages a day, about half that from patients. I would bet 20 of them I could bill for as giving some kind of medical advise. What is everyone here doing with those messages?
 
Agreed, I may have to start billing for these again and doing them again.

What about portal messages. I get like 50 messages a day, about half that from patients. I would bet 20 of them I could bill for as giving some kind of medical advise. What is everyone here doing with those messages?

We've essentially been "mandated" to turn them in to visits so that we can stay afloat.
I do have some discretion with them, if they're super duper simple I still respond via message.
But if it does take a little decision making then I say "hey I'm going to give you a call so we can discuss some more, is that ok?" There have definitely been times where I'm happy that I took the time to call the person.
People do have to still pay copays so I'm not over using it, but to be honest for the people that don't have to pay copays then I don't feel as guilty. Money is tight for everyone.
 
Advertisement - Members don't see this ad
Agreed, I may have to start billing for these again and doing them again.

What about portal messages. I get like 50 messages a day, about half that from patients. I would bet 20 of them I could bill for as giving some kind of medical advise. What is everyone here doing with those messages?
I make them schedule appointments
 
Now that we are dealing with an ongoing power outage at one of our offices, the medical director has finally allowed us to do televisits from home.
 
Top Bottom